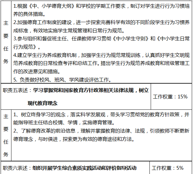
海淀区中小学德育主任岗位标准
——海淀区德育干部高研班课题研究成果
研究人员:
张万祥 北京二十中学德育副校长 王 梅 石油实验小学德育校长
崔青慧 双榆树学区主任 徐晓燕 首师大附小德育主任
王群英 中关村三小德育副主任 赵立新 五一小学德育副校长
鲍海楠 中关村二小德育主任 赵 颖 群英小学副校长
王东昀 农大附中德育主任 宁立群 上地实验学校德育副校长
阮翠莲 首师大附中德育主任 肖 文 知春里中学德育主任
高文华 海淀区教委小教科副主任科员
指导教师:
汪志广 海淀区教育党校主任 徐安德 北京市德育特级教师
一、课题研究的界定和提出背景
(一)课题研究的界定
德育干部包含许多不同的岗位,每位教师都是德育工作者,学校设置德育干部岗位是为了更好地开展教育工作,提升教育质量。德育干部岗位标准的制定首先要对德育干部的岗位设置给予比较准确的定位,这样才能对德育干部的岗位标准比较系统地进行描述。其次要在对岗位标准的内涵进行认真研究的基础上,提出德育干部的岗位标准。下面的图示是我们对德育干部范围的界定和岗位标准内涵结构的理解。

由于时间所限,我们课题组从众多的德育干部岗位中,抽取比较普遍的一种岗位“德育主任”作为研究岗位标准的对象。
研究角度:从小学和中学两个不同的学段来研究德育主任的岗位标准。
(二)课题提出的背景
1.国家教育形势发展的需要
(1)《国家中长期教育改革和发展规划纲要(2010—2020)》中指出,教育要坚持德育为先,把育人为本作为教育工作的根本要求。德育干部是开展学校德育工作的中坚力量,德育工作实效性的提高关键在于德育干部本身素质的提升,只有有效地促进德育干部队伍专业化的发展,提高科学性和系统性,才能有效地建立德育干部队伍的成长机制。
(2)2012年8月,为了进一步加强教师队伍建设,国务院出台了《国务院关于加强教师队伍建设的意见》,强调指出,教师队伍建设的总目标是:“到2020年,形成一支师德高尚、业务精湛、结构合理、充满活力的高素质专业化教师队伍。专任教师数量满足各级各类教育发展需要;教师队伍整体素质大幅提高,普遍具有良好的职业道德素养、先进的教育理念、扎实的专业知识基础和较强的教育教学能力。”要求全面提高教师的思想政治素质和师德水平。
(3)2012年,党的十八大报告中指出:努力办好人民满意的教育。教育是民族振兴和社会进步的基石。要坚持教育优先发展,全面贯彻党的教育方针,坚持教育为社会主义现代化建设服务、为人民服务,把立德树人作为教育的根本任务,培养德智体美全面发展的社会主义建设者和接班人。全面实施素质教育,深化教育领域综合改革,着力提高教育质量,培养学生社会责任感、创新精神、实践能力。
(4)2012年2月10日,教育部下发“关于印发《幼儿园教师专业标准(试行)》《小学教师专业标准(试行)》和《中学教师专业标准(试行)》的通知”(教育部文件 教师(2012)1号)。国家第一次提出教师专业标准,旨在充分发挥专业标准的引领和导向作用,深化教师教育改革,有利于增强教师专业发展自觉性。
(5)《北京市中小学德育工作行动计划(2012—2015)》中的八项工程之一是德育队伍建设工程。计划中强调指出:“建设一支理念先进、专业能力强的优秀德育工作者队伍是推动学校全员育人的重要保障。着力加强德育工作协作团队建设,加强以班主任、政治教师、心理教师、德育管理干部、团委书记、大队辅导员为主体的德育骨干队伍建设。加强德育骨干队伍建设。用三年时间,完成一轮区县和学校德育管理干部轮训。”这个计划可以看出,德育队伍建设特别是德育干部队伍建设十分迫切的任务。
2.海淀区建设一流教师干部队伍的需要
教师是教育发展的核心因素。2009年以来,海淀区委教工委、区教委紧紧抓住“人才是科学发展的第一资源”这一发展理念,站在全区基础教育改革和发展的大局,把2009年主题确定为“队伍建设年”。在《海淀区十二五时期教育发展规划》和2011年海淀区德育大会上均提出了加强德育干部队伍建设。2012年海淀区教工委张卫光书记在北京市德育工作会上的发言中也重点强调了德育干部队伍建设的重要性。抓住影响基础教育质量的关键,提升广大干部、教师整体素质,从而稳步提高海淀基础教育质量。要落实“育人为本,德育为先”的教育发展观,必须加强德育干部队伍建设,制定德育干部的岗位
标准是推动德育干部科学化、专业化发展的重要举措。
二、本课题研究的目的和意义
1.研究的目的
中小学德育干部在落实中小学德育工作,落实立德树人的工作理念方面发挥着重要的引领作用,德育主任岗位标准的制订旨在推动德育工作规范化管理,让德育主任在学校实际工作中发挥更大的教育作用,推动“德育为首,立德树人”的教育理念有效实施。岗位标准的制定有利于选拔培训、任用干部,更好地推动德育工作,同时也为德育干部其他岗位标准制定提供参考。
2.研究意义:建立德育主任任职、履职、考核的科学化标准,为德育干部队伍建设提供有力的可参考性的依据,提高德育管理科学化水平。
(1)正确认识德育主任的定位
传统观念:校长、主任都是行政职务,应遵循上传下达、言听计从的管理模式,德育主任在其中只是一个上传下达、照章办事的执行者。
改变观念:德育主任在落实校长工作理念的过程中,可以结合学生特点,创造性开展教育活动。
(2)促进德育主任有效履职
德育主任不仅仅是参与学校重大活动的决策,为校长出谋划策,还应根据学校决定,紧密结合校情、学情进行创造性执行。
实施管理中应充分体现以人为本、育人为本、服务为本的理念,构建以教师、学生为主体地位的德育工作体系。
三、本课题相关研究状况
在2012年5月北京市海淀区教育党校、海淀区中小学干部研究中心编印的《走向专业的德育管理》成果汇编中,收集了三篇关于德育主任岗位标准的研究成果,对德育主任的岗位标准进行了深入的探讨。本课题组将在前人研究的基础上进一步进行思考和归纳,尽可能地让德育主任岗位标准比较清晰地呈现出来。
四、本课题研究遵循的基本原则
1.实践性原则
德育主任岗位标准的制订要符合实际工作要求,在现实工作中力求能指导和检查工作。
2.学习性原则
德育主任岗位的制订需要不断地学习、积累,并在实践的基础上进行检验和修订,制订者和执行者都需要不断地学习,提升自身教育理论修养,提高判断力和执行力。
3.可操作性原则
制定德育主任岗位标准目的是为了更好地促进德育工作,提高德育的实效性,增强德育的吸引力,一旦制定好必须让实践者具有较强的可操作性。
4. 继承性原则
德育的发展既要与时俱进,更需要继承和发展。教育是有规律的,学生成长是有规律的,德育工作的开展必须遵循教育规律。在教育引导学生成长、成才的过程中,德育工作者只有在继承前人一些有效的做法、工作经验的基础上才能不断地推动德育工作迈上新的台阶。
五、本课题研究方法
1.文献法
2.访谈法
六、课题研究思路
“ 德育主任”是我国中小学广泛设立的一个管理岗位,在中小学教育教学工作中承担着至关重要的作用。德育主任岗位标准的制定有利于规范德育主任的工作职责,有利于促进德育主任队伍专业化的发展,有利于落实“育人为本,立德树人”的教育理念。
我们课题组成立以后,认识到这项研究任务难度比较大,完成这项课题的意义更加重大。在整个研究期间,进行了多次深入的思考和讨论,最终达成了以下几点共识:
1.中小学德育工作承担着“落实党和国家的教育政策、对学生实施思想道德教育,促其全面健康发展”这一光荣而艰巨的使命。“德育主任的岗位标准”的研究意义重大,我们必须克服一切困难,认真研究,力争取得新的突破。
2.我区相关部门和专家、教师对“德育主任的岗位标准”已经做了较多的研究工作,我们必须在借鉴前人研究成果的基础上开展研究。
3.制订德育主任岗位标准,目的是为了加强学校德育工作科学化、规范化、专业化的发展,从而带动中小学德育干部队伍建设的科学化、规范化、专业化,所以岗位标准的制订重点在于把德育主任任职资格,德育主任基本工作内容及要求,德育主任的培训学习及考核办法进行准确的描述。
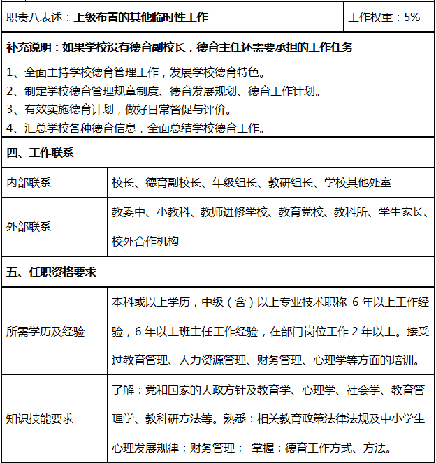
七、德育主任岗位任职资格描述






八、课题研究应用的参考资料
1.《海淀区中学德育主任岗位标准的研究》——海淀区中学第22期、小学第18期中青年干部管理培训班。(张 苹、曹小凤、刘 静、于晓冰)
2.海淀区中学德育主任岗位标准——海淀区教育党校德育主任岗位标准课题组(王东昀、陈雪芬、李秋风、肖文、郭红霞、于水、宁立群、韩少国、方进宝、汪志广)
3.中小学德育主任岗位标准----海淀区教育党校主任岗位标准课题组(辛旸、陈岩 汪志光、方进宝)
4.《海淀教育党建》2012年第7-9期(总165期) –中共海淀区委教育工作委员会主办
5.北京市中小学德育工作行动计划(2012-2015年)。
6.《国家中长期教育改革和发展规划刚要(2010—2020)》
7.《国务院关于加强教师队伍建设的意见》2012年9月
8.《十八大报告辅导读本》—人民教育出版社


